○柴田町公の施設に係る指定管理者の指定手続等に関する規則
平成17年9月12日
規則第17号
(趣旨)
第1条 この規則は、柴田町公の施設に係る指定管理者の指定手続等に関する条例(平成17年柴田町条例第11号。以下「条例」という。)第14条の規定に基づき、指定管理者の指定の手続等に関し必要な事項を定めるものとする。
(公募の周知)
第2条 町長又は教育委員会(以下「町長等」という。)は、条例第2条の規定により指定管理者の公募を行うときは、公募の告示のほか、町の広報紙又はホームページへの掲載等、関係者への周知に必要な措置を講じるものとする。
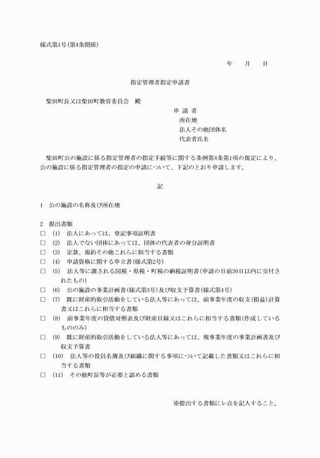
(1) 破産者で復権を得ない者
(2) 地方自治法施行令(昭和22年政令第16号)第167条の4第2項(同項を準用する場合を含む。)の規定により本町における一般競争入札等の参加を制限されている者
(3) 地方自治法(昭和22年法律第67号。以下「法」という。)第244条の2第11項の規定による指定の取消しを受けたことがある者
(4) 国税及び地方税を滞納している者
(5) 施設を管理するに当たって資格、免許等が必要な場合は、その資格等を有していない者
(6) その他町長等が必要と認める事項
(選定委員会)
第5条 条例第5条第2項に規定する柴田町公の施設に係る指定管理者選定委員会に関し必要な事項は、町長が別に定める。
(議会の議決事項)
第8条 条例第7条第1項に規定する議会の議決に係る事項は、次に掲げるものとする。
(1) 指定管理者に管理を行わせる公の施設の名称
(2) 指定をしようとする法人等の名称及び主たる事務所の所在地
(3) 指定の期間
(協定の締結)
第11条 条例第9条第6号に規定するその他町長等が別に定める事項は、次に掲げる事項とする。
(1) 条例第4条第6号の事業計画書に関する事項
(2) 使用料又は利用料金に関する事項
(3) 公の施設における物品の所有権の帰属に関する事項
(4) 公の施設の管理を行うに当たって保有する情報の公開に関する事項
(5) その他町長等が必要と認める事項
(処分に対する審査請求)
第12条 指定管理者が行った施設の利用に関する処分についての利用者の審査請求は、町長等に対して行うものとする。
(平28規則10・一部改正)
(その他)
第13条 この規則の施行に関し必要な事項は、町長等が別に定める。
附則
この規則は、公布の日から施行する。
附則(平成17年規則第21号)
この規則は、公布の日から施行する。
附則(平成18年規則第14号)
1 この規則は、公布の日から施行する。
2 この規則による改正前の廃棄物の処理及び清掃に関する条例施行規則、柴田町下水道排水設備指定工事店規則及び柴田町公の施設に係る指定管理者の指定手続等に関する規則に規定する様式による書面については、当分の間、それぞれ改正後のこれらの規則に規定する様式による書面とみなす。
附則(平成20年規則第30号)
この規則は、平成20年12月1日から施行する。
附則(平成28年規則第10号)
(施行期日)
1 この規則は、平成28年4月1日から施行する。
(経過措置)
2 行政庁の処分その他の行為又は不作為についての不服申立てに関する手続であってこの規則の施行前にされた行政庁の処分その他の行為又はこの規則の施行前にされた申請に係る行政庁の不作為に係るものについては、なお従前の例による。
3 この規則の施行の際、第2条の規定による改正前の柴田町情報公開条例施行規則、第3条の規定による改正前の柴田町個人情報保護条例施行規則、第5条の規定による改正前の議会の議員その他非常勤の職員の公務災害補償等に関する条例施行規則、第7条の規定による改正前の柴田町公の施設に係る指定管理者の指定手続等に関する規則、第8条の規定による改正前の柴田町企業立地及び事業高度化を重点的に促進すべき区域における固定資産税の課税免除に関する条例施行規則、第9条の規定による改正前の柴田町復興産業集積区域における固定資産税の課税免除に関する条例施行規則、第10条の規定による改正前の柴田町母子・父子家庭医療費の助成に関する条例施行規則、第11条の規定による改正前の柴田町児童手当事務処理規則、第12条の規定による改正前の柴田町子ども手当事務処理規則、第13条の規定による改正前の柴田町児童福祉法施行細則、第14条の規定による改正前の柴田町子ども医療費の助成に関する規則、第15条の規定による改正前の柴田町障害児通園施設規則、第16条の規定による改正前の柴田町障害児通所給付費等の支給に関する規則、第17条の規定による改正前の柴田町心身障害者医療費の助成に関する規則、第18条の規定による改正前の柴田町老人福祉法施行細則、第19条の規定による改正前の柴田町障害者の日常生活及び社会生活を総合的に支援するための法律施行細則、第20条の規定による改正前の柴田町地域活動支援センター規則、第21条の規定による改正前の柴田町身体障害者福祉法施行細則、第22条の規定による改正前の柴田町知的障害者福祉法施行細則、第23条の規定による改正前の柴田町企業立地促進条例施行規則、第24条の規定による改正前の柴田町道路占用規則及び第25条の規定による改正前の柴田町営住宅条例施行規則に規定する様式による用紙で、現に残存するものは、当分の間、所要の修正を加え、なお使用することができる。











(平28規則10・一部改正)

(平28規則10・一部改正)
